
随着人口红利的削减与变化多端的社会环境,中国经济发展环境对企业人效管理提出更高要求。
但2008年至今,中国市场需求增长趋缓,经济市场进入“新常态”,从国内经济宏观发展趋势来看,2022年中国GDP增速已逐渐放缓,由两位数增长降低到个位数并将持续下行,经济形势已经从粗放“外延式”发展转向“内 延型”高质量发展的深水区。
在此背景下,一些对“大公司病”视而不见的企业,伴随着人员的不断增加,内部分工不均、员工职业倦怠等情况逐步显露,外部环境一旦发生风吹草动很容易轰然倒下。
当增量市场的幻象消失,最终考验的是企业的组织能力。可以说,经营规模是企业发展的“面子”,人才效能则是“里子”。
时至今日,越来越多中国企业开始花时间去自省,摒弃 “规模是企业重点关注指标” “有了销售额就有了一切”等 片面观点,回归企业经营管理本质思考,将人效作为企业持续发展的根本。重人效的高质量增长是企业健康发展的必由之路。
01什么是人效?
当前市面上两种概念通常被定义为人效。
第一种指的是人力资源的有效性 (HR Effectiveness),最早由人力资源管理的开创者戴维尤里奇在1989年提出的,看的 是人力资源管理达成目标的程度,但这种理解导致人力资源部门沉醉于自己的专业性,最后也容易沦为服务或后勤部门。
第二种是人力资源效能(HR Efficiency),它将经营贡献与人力单位相联系,反映人的投入产出情况。
如今企业高管所关注的人效,通常指的是人力资源效能,下文中所阐述的人效也均指的是「人力资源效能」。
关于人效背后的运作逻辑,国内知名管理学者穆胜曾提出组织能力的黑盒模型,企业就像装有组织能力的黑箱,一边投入资源,一边产出业绩。在不断发展的过程中,企业希望能够探寻成本最低、效率最高的密码。
组织能力强的企业,将资源投入之后经过组织的放大,会获得较高回报;但是如果 企业的组织能力较弱,同样的资源投入得到的产出则较低。

在此过程中,人效作为一种计量现有人力资源获利能力的指标,用来衡量企业人力资源价值。
02人效数据从哪来?
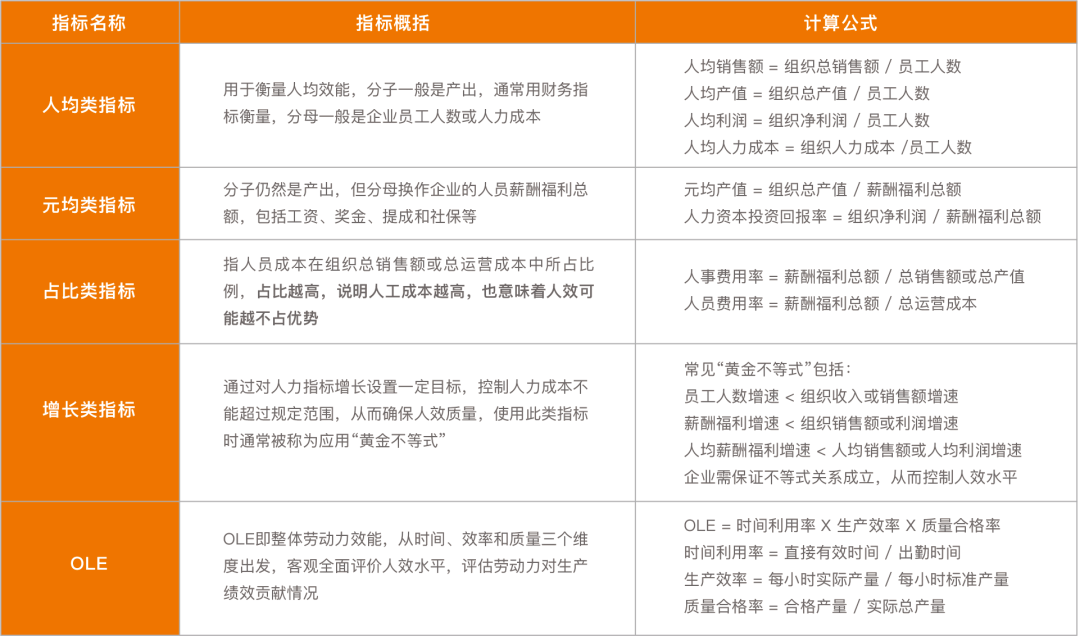
当我们着手分析人效数据时,常常会囿于复杂繁多的数据报表不知从何入手,市面上常见的人效指标可以概括为人均类指标、元均类指标、占比类指标、增长类指标、OLE等,不同指标应用于不同的场景。

其中,人均类指标能反映企业经营效率和质量,其应用范围较广。
举例而言,如果企业当下现金流压力较大或回款周期较长,可以将人均回款作为人效重点衡量数据;当企业想要对比下属不同分子公司产能时,可以将人均产量、人均产值作为人效分析指标。
除人均类指标以外,企业会关注占比类指标和元均类指标,企业可以通过人工成本率、人工成本含量等占比类指标来衡量人工成本情况;也可以通过元均类指标中的人工投入产出比、人力资本投资回报率来衡量投入产出比。
企业想要从庞杂的人效指标中选定更契合的类型,需要深入思考企业当前的业务逻辑、部门情况和行业特征。
在分析人效指标时企业还需要注意,人效管理过程中不应仅着眼于某个单一指标,因为单个指标数值高低不足以揭示企业真实运营情况。
此外,人效管理时应该全面分析数据情况。企业如果只看人创绩效可能会沾沾自喜,但综合对比工资费用率和工资人效比,可能会发现工资人效比很低,员工工资增长幅度远高于人效增长幅度等更深层的管理问题。
全面的人效指标可以更科学地分析企业人效现状,每家企业都需要依据业务导向,建立人效评估的模型,以模型为方向,建立核心人效指标库,才能保障指标更完整地呈现公司现状。
03
过程数据知因果
结果数据看现状
不论选用何种类型的指标,最终都要回归到两个层面去看问题,即结果层面和过程层面。
过程层面,企业需要关注过程指标,将人效数据回归到因果,去探究是什么导致了成果变化,将经营活动回归到人与组织的影响上,通过过程性指标指导下一 步行动,挖掘劳动力背后的驱动因素,确定资源如何分配、探索还有哪些改善空间。
例如,任务达成率是经营结果指标,而影响数据的因素可能有广告投入力度、品牌影响力、产品质量和消费体验、铺货率、竞争对手强弱、促销活动、定价等,企业需要基于过程数据发现业务流程中的问题,随后逐个击破。

此外,为了反映真实运营效率,各企业在分析对比人效数据时一定要考虑到产生变化的内在原因和影响因素,以便进行合理的管理决策。
例如加大研发投入会使企业的人均利润明显下降,但是这种下降并不必然表明运营效率下降。人效水平可能存在阶段性的、周期性的起伏,不能因为追求短期人效指标数据而忽视长期人效水平的提升。
结果层面,企业需要分析自身现状,通过财务量化指标评判投入的人力成本产出了多少效益。在进行人效数据分析时,单纯看指标的绝对数字没有意义,需要基于结果性指标展开对比,判断人效水平。
科学的人效管理,既要对比绝对水平,又要对比变化趋势,从中抽丝剥茧挖掘出企业人效的真实现状,唯有如此才能面面俱到。
人效系列课程推荐

课程名称:打造高效流程体系 提升组织运营效能
课程价值:减少组织低效冗余,激活僵化组织,提升决策效率;

课程名称:落地战略效能 实现业绩倍增
课程价值:用系统策略构建企业竞争优势;战略性减负提效;实现可持续增长;

课程名称:打造高效流程体系 提升组织运营效能
课程价值:打通组织堵点;压缩管理层级,提升决策效率;

课程名称:如何激活组织细胞 提升岗位效能
课程价值:更加科学合理的设计岗位;精简岗位数量;提升岗位职责饱和度;

课程名称:如何提升激励效能
课程价值:掌握薪酬激励的内涵和实操过程;破解绩效的底层逻辑和激励密码;

课程名称:如何提升人岗效能
课程价值:掌握人才全生命周期的管理之道;掌握驱动人效提升内在机制;
关于培训狮
「培训狮」严选课程商城是由国内领先的数字化人力资源的信息交流与经验分享社区DHR公会创办并运营,通过整合优质的线上线下学习内容,帮助企业更快、更准、更省地找到适合的培训资源。
「培训狮」汇聚了知名咨询公司专家智囊团、一流企业高管与实践专家以及业界知名学者/培训师/教练,提供从企业战略、卓越组织、管理运营、通用技能到数字化转型等多层次、多维度的课程内容,其课程体系遵循了从业务思维到数字化思维的框架,无论是普通员工、管理层或决策层,都能在这里找到所需的学习资源。
上一篇 DHR会员(个人版)来了!畅学海量课程!.html 下一篇 技能至上!揭秘企业培训与学习的有效技巧与最佳实践.html