在上一篇文章中我们介绍了10个常用的员工培训指标,今天我们进一步了解一下如何借助专业的模型和工具进行培训项目的效果评估。
目录:
01 什么是培训评估?
02 培训评估模型——菲利普斯V模型
03 如何使用菲利普斯V模型?

什么是培训评估?
培训评估是指对培训程序进行系统的检查和判断,以确定培训的有效性和效率。它是培训过程中的一个关键环节,帮助组织了解培训是否达到了既定的目标,参训者是否真正掌握了所需的技能和知识,以及培训投资是否得到了合理的回报。


培训评估模型——菲利普斯V模型
菲利普斯ROI模型,也称为菲利普斯五级评估模型,是由Donald Kirkpatrick的四级评估模型扩展而来,由Jack J. Phillips进一步发展。这个模型旨在评估培训投资的回报率(Return on Investment, ROI),以此来证明培训的经济价值。菲利普斯ROI模型包括以下五个层次:

一、学员反应和满意度(Level 1: Reaction and Satisfaction)
这一层评估参与者对培训的初步反应,即他们是否觉得培训是有用的、愉快的,以及是否满足了他们的期望。通常通过问卷调查或访谈来收集数据。
二、学习行为(Level 2: Learning)
第二层关注参与者是否真正学到了培训内容,包括知识、技能和态度的改变。这可以通过前测和后测、考试或实际演练来评估。
三、应用和实施(Level 3: Application and Implementation)
这个层次评估参与者是否将学到的知识和技能应用到工作中。这可以通过观察、后续访谈、工作表现记录等方法来衡量。
四、影响(Level 4: Impact)
第四层次检验培训对业务的影响,包括改进的工作效率、提高的生产力、质量改善、成本降低、客户满意度提升等。这些通常通过业务指标来评估。
五、投资回报率(Level 5: Return on Investment)
最后一个层次是ROI,这是对培训投资效益的最终评估。ROI通过比较培训的成本与培训带来的经济收益来计算。公式通常是:(培训带来的净收益 - 培训成本)/ 培训成本 * 100%。
菲利普斯ROI模型提供了一种全面的方法来评估培训的有效性,从直观的反应到实际的业务结果,再到经济价值。这个模型被广泛应用于企业培训和发展领域,帮助组织衡量和证明培训项目的价值。

如何使用菲利普斯V模型?
一般来说,并不是所有的培训努力都需要运用到菲利普斯V模型的五个层级进行评估,那样会浪费资源。实际上,只有大约5%的培训项目会评估到第五层级。
比如,你可能需要对一个为期两年的“高层领导力培训项目”进行1到5个层级的评估。而不需要对一个仅针对三名开发新员工的新员工培训进行五级评估,原因显而易见,前者的影响力大、复杂性高、价值高。
菲利普斯建议在第一层级上评估所有学习项目,然后根据需要和重要性来确定培训项目需要评估到哪个层级。例如,你可能确定需要将学习评估到第三层级。作为对菲利普斯V模型评估目标的提醒,请参考下方的图表:

同样,你需要根据预算和业务需求来确定要衡量的级别。评估级别发生在不同的时间,如下表所示:

举个例子,假设您要衡量 4 级之前的培训计划。那么评估的维度可以如下:


2. 选择并组合培训评估工具
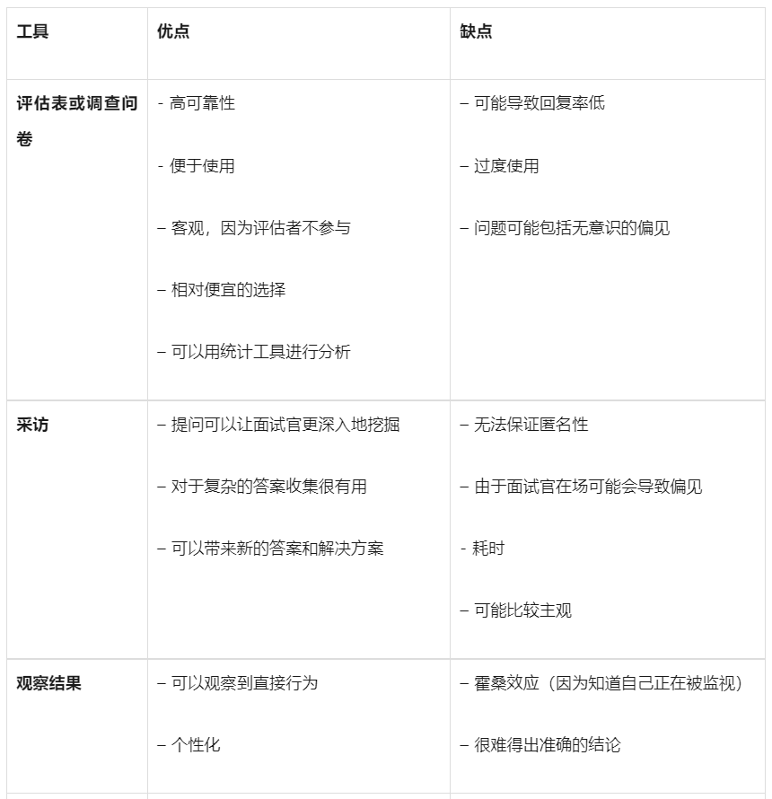
确定了培训项目的评估层级后,接下来就是选择合适的评估工具。可以采用单一的方法或多种方法相结合。建议同时收集定量数据和定性数据,以全面评估培训项目的效果。多种方法的结合有助于深入了解培训的实际影响,培训评估方法包括:


您可以使用其中一种工具或组合,具体取决于评估级别、您的预算和需求。
3. 进行数据分析
需要整合不同来源的数据并进行分析,以便得出有意义的结论并评估培训效果。数据应以图表、报告或者视频的形式进行客观呈现,确保其准确无偏,以便于决策使用。
您需要向关键利益相关者(包括管理层和员工)汇报培训的结果。应当确保将调查结果与业务目标相联系,明确培训对组织绩效的具体影响。在此,菲利普斯V模型的第五级尤为关键,因为它能展现投入培训的投资回报率。
结语:
对于确定您的培训计划是否成功地达到预期目标,进行培训评估是非常关键的步骤。了解并掌握各种不同的培训评估模型和方法,然后选择并运用最适合自己的评估模型和方法,能够显著提升你的组织在培训方面的功效,进而促进组织整体绩效的提高。
培训狮介绍
更多企业培训资源
小程序内搜索 ↓

「培训狮」严选课程商城由国内领先的人力资源行业组织DHR公会 (Digital HR Association) 创办并运营,通过整合优质的线上线下学习内容,帮助企业更快、更准、更省找到适合的培训资源!
上一篇 如何计算【人力资本投资回报率】?.html 下一篇 Josh Bersin:AI与传统IT项目实施的五大共同点.html