2024年度备受瞩目的行业盛会点击图片立即免费报名

*本次峰会报名是审核制,我们将根据您提交的申请资料进行人工审核,审核结果将通过邮件方式通知您,感谢您的参与和支持。
当今数字化时代,DHR运营探索成为众多企业关注的焦点。作为HR管理的关键工具,DHR系统在企业中扮演着举足轻重的角色。如何有效地运营和利用DHR系统,已经成为企业管理者和从业者们亟须探索的课题。
本文将从两个方面进行探讨:一是DHR运营的核心要素;二是如何提升数据质量,旨在为企业的DHR运营提供有效的思路和方法。

企业战略对DHR运营的承接要求
首先,我们需要明确,企业战略对DHR运营有着重要的指导作用。企业战略明确了组织的发展方向和业务重点,同时也为制定HR战略提供了依据。
人力资源战略涵盖了关于人才项目以及通过人力资源活动支持企业业务战略实现的方法。DHR运营是基于HR战略展开,旨在为其提供管理支持和服务保障,从而履行其存在的意义。
因此,明确企业战略、制定系统策略、推动执行,并引导业务有效利用相关工具支持企业战略是关键。
DHR运营方面,重点在于有效分解支撑人员组织管理、流程管理和技术手段,全面支持整个企业战略的实现。

DHR运营与互联网运营区别
相较于互联网运营,DHR运营注重管理。互联网运营着眼于拉新、留存、保活跃等营销手段,而DHR运营则以提升企业内部员工、管理者和HR满意度为核心。

二者最大的区别在于:互联网运营以营销为目的,而DHR运营以管理为目的,同时需考虑企业文化特点,致力提高企业运行效率。

DHR系统运营三要素
DHR运营的三大要素为用户、流程和数据。用户提出需求后,通过流程将管理要求固定,流程作为管理手段和工具产生管理数据,数据将通过报表、看板呈现给用户,构成数据和业务的基础。
由此可见,数据在DHR运营中扮演着极为重要的角色,它不仅是流程运行的产物,更是反馈给用户以支持决策的关键要素。而在企业整体的数据管理体系中,数据的有效管理更是有着多方面的考量。


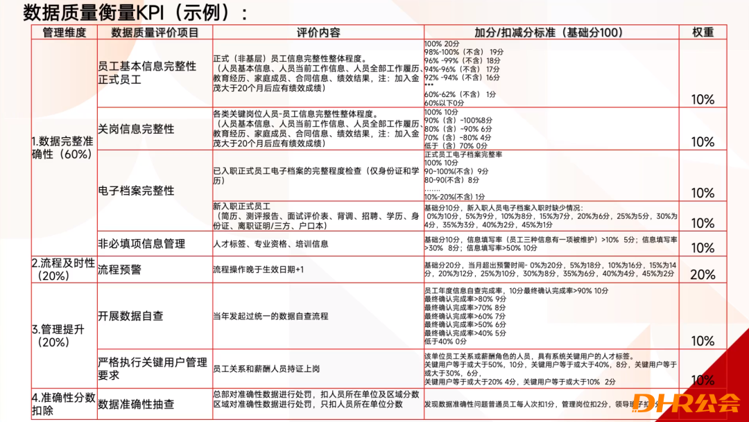
数据质量衡量标准与KPI
企业数据管理方面,我们需要关注三个主要方面,首先是数据完整性。建议企业设立一系列指标来评估数据完整性,例如员工信息的完整性和关键岗位人员信息的完整度比例。
此外,我们需要关注电子档案的及时性和完整性,包括身份证和学历等信息的归档情况,以及相关补充信息的完成情况。这些指标构成了我们对数据完整性的评估体系的第一部分。
再者,我们要强调流程的及时性,通过所谓的流程及时性考核来评估。这意味着所有流程都必须及时执行,不能拖延。
我们发现,在过去由于企业数据维护不及时,导致了一些问题,比如在每月末集中处理入职和离职操作,导致信息不准确或遗漏。
因此,员工入职和离职信息必须在规定时间内完成维护,任何拖延都会导致扣分。这种要求促使员工和团队在流程执行方面保持高效和及时性。
数据的自查也很重要。尽管HR能够确认数据是否完整,但数据的准确性需要员工自己来确保。我们提倡员工对自己的数据负责,并为他们提供数据自查的机制。
通过数据自查率、覆盖率和专项认证等指标,评估单位数据自查的情况。这种自查机制激励员工更加关注数据的准确性和及时性,从而提高整体数据质量。

我们还建议,企业需要设计专属的数据看板,通过数据看板,用户能实时了解数据维护情况,发现不合理或有问题的数据,从而提高数据质量。
数据看板的设计需要考虑到预警功能,例如合同到期未签署、入职手续未及时办理、离职手续未完成等情况,系统能够直接发出预警。
同时,通过数据看板,能对企业各单位及其下属子公司的数据进行全面汇总。
举例来说,企业可能分为10个区域,每个区域下设多个子公司。通过数据看板,集团可以清晰了解各区域的数据质量排名情况,而区域的分数排名则取决于其下属子公司的数据质量维护情况。
这种层级式的数据质量对比有助于全方位了解数据状况,类似于HR部门制定和监测KPI的方式,从不同维度划分数据质量。
总的来说,通过明确数据管理责任、设定标准政策和推动组织行为,企业可以建立有效的数据治理体系。
这种体系能够帮助企业确保数据质量、提高数据管理效率,并鼓励员工和团队在数据管理方面持续改进。

数据治理方法论
在企业数据治理中,关键的部分还包括:流程制度、质量控制、数据标准和技术支撑。
流程制度是确保数据管理的标准化和高效性的基础。通过设定标准流程和需求流程,以及质量控制流程,企业能够明确数据管理的步骤和方法。
例如,通过制定数据质量看板,企业可以思考如何提高数据质量,然后制定相应流程进行质量控制。
质量控制是数据管理中不可或缺的一环,涉及如何检查和评估数据质量,以及建立考核机制和标准。
通过不断完善考核机制和标准,企业可以持续提升数据质量。数据质量看板的设立就是基于这样的流程,其中设定了数据质量的考核标准,用以激励和监督数据管理的执行。
数据标准起着规范和指导作用,帮助企业建立数据管理的相关规则和标准化操作。
定义主数据、基础数据、报表指标等,有助于企业内部统一理解和执行数据管理规范,提高数据应用的准确性和一致性。
技术支撑则通过技术手段和平台,将这些标准固化在系统中,进一步促进标准的应用和执行。

综上所述,企业的数据管理治理体系包括组织职责、制度流程、质量控制、数据标准和技术支撑五个关键部分。
实施过程中,可能需要对其中某些部分进行更深入的二级分解,以更详细地考虑数据治理、管理制度和服务等方面的具体内容。
通过建立完善的数据管理体系,企业能够提高数据质量、管理效率,从而推动组织数据管理水平的不断提升。
如果您是企业的DHR负责人,诚邀您加入「DHR负责人社群」,社群将会根据您所在的地区,分为华东社群、华北社群、华南社群。

目前峰会还剩少量赞助席位,
欢迎有意向的企业前来咨询!

上一篇 中企出海 “淘金热”,何处才是最佳之选?.html 下一篇 直播预告 | 平安集团HRSSC高效运营.html