相信培训经理们一直都在思考一个问题——什么因素和理由能够促使成年人学习?好奇心还是简单的求知欲?多年来,教育研究人员对这个问题提出了一系列答案。但事实上,成年人是复杂的个体,因此没有一刀切的答案。本文探讨了成人学习理论和原则,并帮助你了解如何有效地运用该理论培训员工。
目录

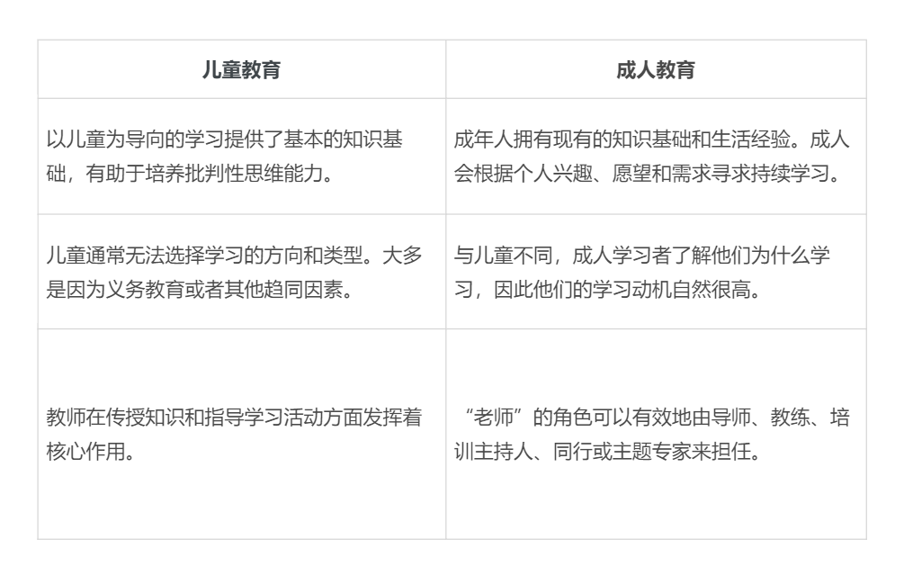
成人学习理论,或称成人学,是一门探索成年人如何学习和掌握知识、能力和新技能的理论。该理论的前提是成人的学习方式与儿童具有不同。以下是教育儿童和为成人提供培训之间的一些基本区别。

鉴于成人学习者有一定的情感、生活经历和内在动机,这也让大多数成年人在学习和培训时遇到挑战。

成人学习的挑战
据不完全统计,最乐观情况下,员工每周只有 5% 的工作时间用于培训。很明显,成年人通常倾向于有其他优先事项。他们有太多的事情要做,不仅在工作中,而且在个人生活中。这就需要他们提高专注力,减少干扰,聚焦学习。
2. 不知道为何要学习
如果公司里的员工无法认清自己在公司中的重要位置,感觉不到被重视和价值所在,那么他们将无法理解培训的真正意图所在。因此,公司有必要向员工阐明员工培训和发展对于他们个人的成长以及对公司整体业绩能够产生多大的影响。
成人学习者的学习,通常希望确切地了解新知识将如何帮助他们解决生活或工作中的确切问题。如果培训的目的不够具体,没有针对受众的学习需求,就可能成为难以逾越的障碍,任何培训都将没有意义。
4. 畏惧接受新事物,害怕犯错
成年人往往担心对新角色、新的职业道路不够了解,而害怕在培训中犯错误、被批评,学习的动力也可能会下降。

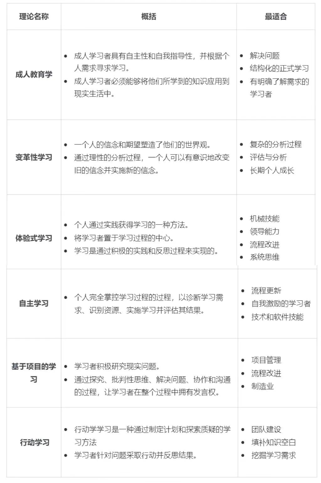
为了找出影响成人学习的关键因素,教育家和心理学家在上个世纪做出了很多理论研究。在这里我们回顾六种最流行的成人学习理论,看看如何利用每种理论来促进成人学习技术,以实现期望的学习成果。

六大成人学习理论
这是我们将在本文中研究的最佳成人学习理论的比较表。我们希望它能帮助您选择适合您自己的学习计划设计需求的最佳策略。

下面我们详细解释上述理论,以帮助您全面审视成人学习过程,深入了解成人学习的动机,并将这些知识用作您培训项目设计的基础。
成人教育学的概念由教育家马尔科姆·诺尔斯于 1968 年提出,他将其描述为:“帮助成年人学习的艺术和科学”。马尔科姆·诺尔斯阐述了成人教育学理论著名的四个主要原则:


变革性学习理论由 Jack Mezirow 于 1978 年提出,它提出了这样一个概念:所有学习者都使用不同的假设、期望和信念来理解周围的世界。

体验式学习由 David Kolb 在 20 世纪 70 年代提出,借鉴了 John Dewey、Kurt Lewin 和 Jean Piaget 的研究成果,它需要一种将学习者置于学习体验中心的实践方法。
点击上图 了解课程

自主学习理论植根于 Malcolm Knowles 的成人学习理论。1997 年,加里森博士在该模型中添加了自我管理的元素。
点击上图 了解课程

基于项目的学习理论由约翰·杜威于 1897 年提出,认为学习者通过积极探索现实世界问题来获得更深层次知识所需的技能。杜威将这一原则称为“做中学”。

行动学习理论
行动学习由 Reg Revans 于 1982 年提出,是一种采取行动并反思结果、解决问题的方法。

点击上图 了解课程


如何提高成人学习的参与度与体验感?
无论您选择哪种成人学习理论作为培训框架,或许谁来培训、培训什么内容并不是最重要的,如何成功吸引学习者才是关键。最有效的技术是聚焦在学生学习心理和动机中。基于成人学习理论和原则以及成人教育学的时间里,我们可以提供可行的要点或技术,以推动您的学习者前进并促进有意义的学习体验:
课程推荐
点击了解详情
↓
更多课程小程序内搜索 ↓

「培训狮」严选课程商城由国内领先的人力资源行业组织DHR公会 (Digital HR Association) 创办并运营,通过整合优质的线上线下学习内容,帮助企业更快、更准、更省找到适合的培训资源!
上一篇 峰会实录 | 埃森哲:业务全面重塑,“人”要如何重塑?.html 下一篇 员工第一课:如何做好新员工培训?.html