培训需求分析是企业培训的一项重要工具。它可以有效地确定您需要关注的培训方向,帮助实现组织现有与目标之间的绩效差距。在本文中,我们将解释什么是培训需求分析,为大家提供进行培训分析的实用指南以及优秀实践案例。
目录
什么是培训需求分析?
进行培训需求分析的目的是什么?
如何进行培训需求分析
培训需求分析示例

什么是培训需求分析?
培训需求分析(Training Needs Analysis,TNA)是一种系统的方法,用于确定组织或企业中员工的培训需求和发展需求。它是一个评估过程,旨在确定员工在特定岗位或特定领域中所需的知识、技能和能力,以满足组织的战略目标和业务需求。
哪些场景会需要进行培训需求分析?通常来说当组织短期内遇到一些无法解决的问题时会进行此类分析。换句话说,当缺乏知识、技能或能力导致问题时,进行培训需求分析和后续培训可能是一个可行的解决方案。
比如,销售团队某一季度的业绩不理想、运营团队的沟通协作效率低下,或者持续较低的客户满意度,让企业不得不思考如何才能使团队各部门变得更加敏捷和以客户为中心。在所有这些情况下,都可以通过培训得到解决。
相反,如果问题是由更广泛的组织问题引起的,那么培训需求分析就不会有效。这可能意味着我们的诊断可能指出,销售较低是由于工作与回报之间的不匹配,而不是缺乏知识、技能或能力。或者客户满意度低是因为自上而下驱动的产品策略不符合客户的需求。这些问题无法通过培训(单独)解决,而是需要组织干预。

在了解如何进行培训需求分析之前,我们先学会区分KSA(知识、技能和能力)。
KSA(知识、技能和能力)是指员工履行职责所必须具备的知识、技能和能力。它们列在职位描述中,指导候选人和雇主评估该人的成功机会。
知识:
知识是指通过学习、经验或研究获得的信息和理解。它包括事实、概念、原理、规则和理论等。知识可以是理论性的,也可以是实践性的。例子:
技能:
技能是指通过实践和经验获得的特定能力和技巧。它是能够执行特定任务或完成特定活动的能力。技能通常需要实际操作和练习来发展和提高。例子:
能力:
能力是指个体具备完成某项任务或解决问题的潜在能力。它是个人的潜在能力和潜力,可以通过培养和发展来提高。能力可能是天生的,也可以通过学习和经验获得。例子:

培训需求分析级别
根据您组织的目标以及每个级别目标所需的知识和技能,培训需求分析(TNA)可以分为三个级别:

培训需求分析的目的
培训需求分析不仅使组织受益,还能对员工体验产生积极影响。技术初创公司PhotoAiD的人员与文化主管 Karolina Kijowska 解释说,他们不仅在出现问题时才进行培训需求分析。
“当员工要求更多的成长机会时,我们也会尽力而为,因为我们希望为他们提供最适合的培训。基于培训需求分析的 L&D 计划帮助我们的组织将 eNPS 分数从 57 分提高到 65 分。这是因为我们为员工提供了他们要求的培训机会。”Kijowska 指出。

如何进行培训需求分析

确定组织目标是进行培训需求分析的必备条件。有专家将“未来所需技能”称为“组织压力”。提出培训需求可能是因为以下几点:
培训通常伴随着组织的痛点而存在,另一方面,组织也许希望通过培训迎接未来的新的机会,例如:
所有这些挑战都与组织目标相关。如果组织目标不清晰,需要尽快明确。
当我们谈论组织目标或成果时,我们重点关注以下衡量标准:
除了上述指标外,软指标可以包括客户满意度、客户忠诚度和组织文化等。
组织目标和结果很难受到影响,因为整个组织都为它们做出了贡献。他们会受到员工行为之外的影响,因此很难通过培训来提高他们。最好的方法是将组织目标分解为部门或个人目标(我们将在本文后面这样做),或者专注于某些核心能力。
假设我们是在一家大型咨询公司工作的 L&D 专业人员。目前,只有一小部分合作伙伴能够向客户销售大型项目。然而,在未来,所有顾问都将被要求向(潜在)客户提供他们的服务。换句话说,这将是组织中每个人都需要发展的新核心能力。
下一步是定义适当的工作行为,以建立这种能力以帮助实现组织目标。

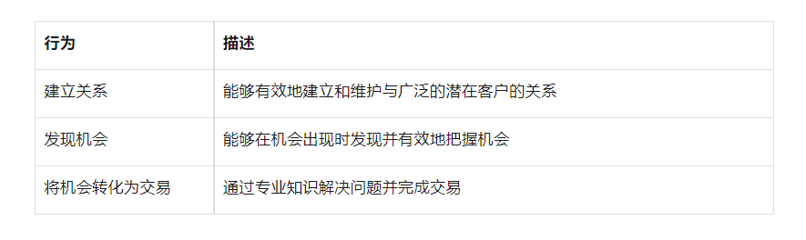
对于销售服务的顾问来说,他们需要建立关系、发现和探索机会、提供解决方案并达成交易。如果我们要定义这些行为,它们将如下所示。

根据这些任务,学习与发展从业者可以对任务的频率、重要性和难度进行评分。
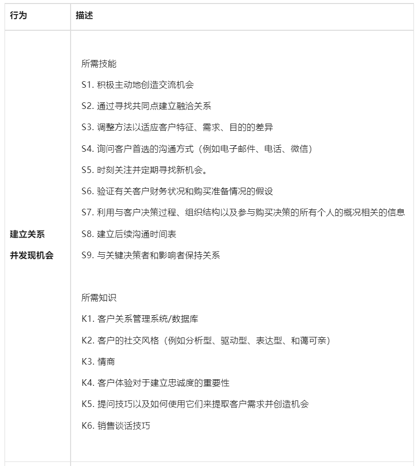
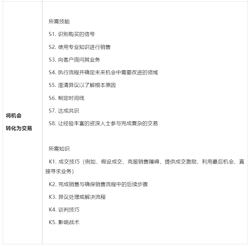
目标和相关工作行为定义完成后,就能够定义我们所需的知识和技能。以上述咨询公司的顾问式销售人员技能提升为例:


我们将三种行为合并为两个行为组,并为每个行为组定义了所需的技能和知识。
最后一步是评估组织当前的技能。并非每个人都需要相同的培训。例如,咨询公司的合作伙伴已经拥有丰富的销售经验,他们不会从这种培训中受益。高级员工需要与助理或初级员工不同的培训。在进入下一阶段之前必须考虑所有这些细节。
该过程的最后一步是培训设计。这一步需要定义的所需学习成果、确定预算、确定培训的时间投入范围,并决定是否与内部或外部培训师合作。

培训需求分析示例
让我们看一下电子邮件营销主管的实际培训需求分析示例。
首先,我们需要定义一个目标。担任此角色的员工应该实现什么目标?
然后,我们研究能够帮助员工实现这一目标的工作行为。每一种行为都包含特定的知识、技能和能力要求。将工作行为分解为 KSA 后,您可以查看组织内或特定员工中每个 KSA 的当前级别,并确定培训需求是什么。
最后,您可以确定有助于培养所需知识、技能或能力的正确培训类型。

「培训狮」严选课程商城由国内领先的人力资源行业组织DHR公会 (Digital HR Association) 创办并运营,通过整合优质的线上线下学习内容,帮助企业更快、更准、更省找到适合的培训资源。

点击进入
「培训狮」小程序
获取海量培训资源
上一篇 学习与培训的区别,你清楚吗?.html 下一篇 00后整顿职场?企业是时候“行动”了!.html